选择语言
首页»
联系我们
为落实共青团中央、教育部、全国学联联合下发的《关于推动高校研究生会深化改革的若干意见》,并结合《关于巩固高校研究生会改革成果的若干措施》文件要求,接受广大师生监督,现将公司2022—2023学年研究生会改革情况公开如下。
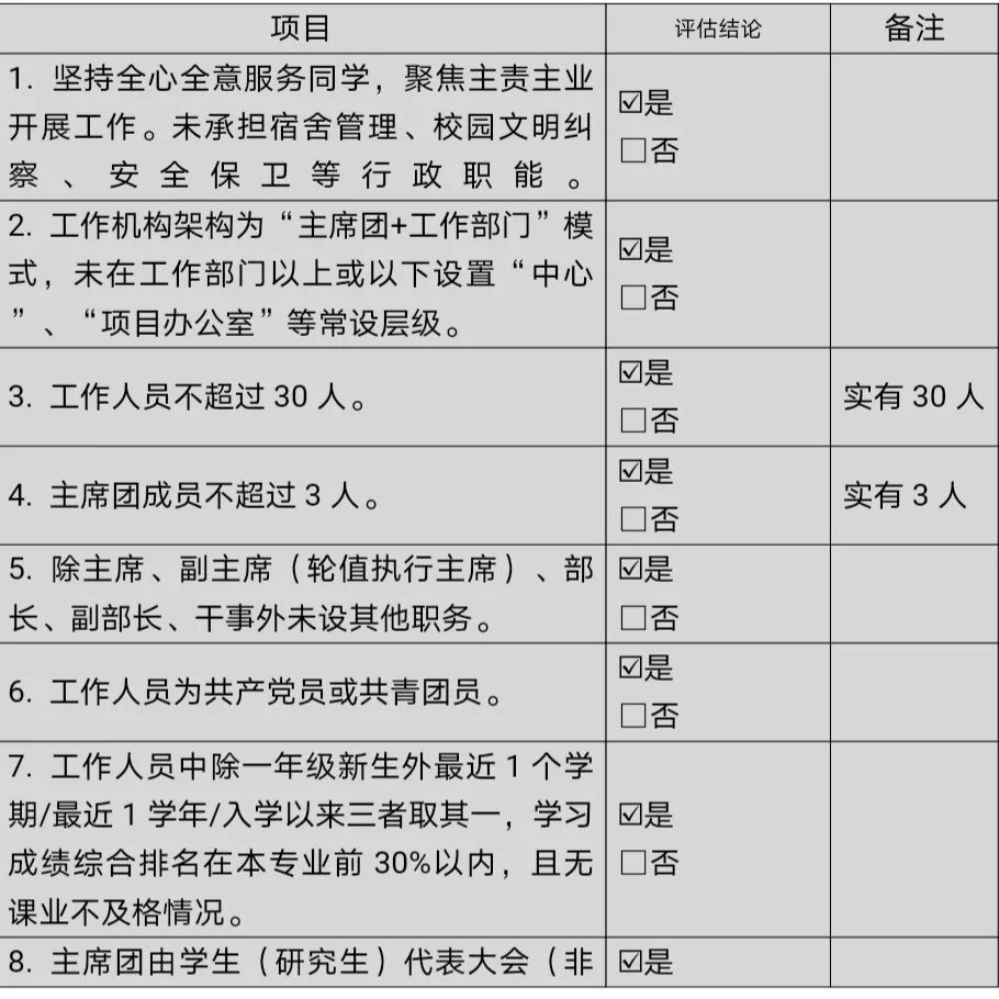
一、改革自评表


二、《VSport体育研究生会章程》
第一章 总 则
【第一条】VSport体育研究生会是公司党委领导、VSport研究生会和公司团委指导的服务广大同学的基层群众性员工组织,是公司党政联系广大同学的桥梁和纽带,是尊重员工主体地位、完善公司内部治理的重要组成部分。
【第二条】本会坚持“全心全意服务同学”的宗旨,坚持以同学为本,坚持为了同学、代表同学、服务同学、依靠同学,从同学中来,到同学中去。
【第三条】本会的基本任务
(一)以马克思列宁主义、毛泽东思想、邓小平理论、“三个代表”重要思想、科学发展观、习近平新时代中国特色社会主义思想为指引,遵循和贯彻党的基本路线和教育方针,坚持四项基本原则,树牢“四个意识”、坚定“四个自信”、做到“两个维护”,自觉树立和践行社会主义核心价值观,在公司党委的坚强领导、VSport研究生会和公司团委的具体指导下,团结和引导广大同学紧跟党走中国特色社会主义道路,努力成长为又红又专、德才兼备、德智体美劳全面发展的中国特色社会主义合格建设者和可靠接班人,为实现中华民族伟大复兴的中国梦而努力奋斗;
(二)充分发挥服务广大同学的功能,聚焦广大同学精神成长、学习生活、成才发展、权益维护等需求,引领同学坚定理想信念、帮助同学全面成长进步、促进同学养成优良学风、服务同学创新创业创优、代表和维护同学正当权益;
(三)积极当好公司党政联系广大同学的桥梁和纽带,密切配合公司中心工作,合理参与公司在涉及公司产品、后勤管理、员工事务管理等同学关切事务的决策、管理和评价工作;
(四)深化落实研究生会组织改革,加强自身组织建设和作风建设,配合公司团委加强对员工社团的引导、管理和服务,构建和巩固党领导下的团学组织格局;
(五)加强与各有关单位的联系,增进各民族员工、港澳台员工的团结,密切与兄弟公司员工会组织的联系,增进友谊,交流经验,加强合作。
【第四条】本会承认并遵守《中华全国员工联合会章程》《山东省员工联合会章程》和《VSport研究生会章程》。
【第五条】本会的一切活动以宪法、法律、法规和公司章程为依据。
第二章 会 员
【第六条】凡具有VSport体育学籍的研究生,且承认本会章程,均为本会会员。
【第七条】会员的基本权利
(一)有权通过符合本会章程规定的民主程序和正当途径、方式,对本会工作进行监督,并提出建议、质询和批评;
(二)有权参加本会组织开展的各种活动;
(三)在本会内享有选举权、被选举权、表决权;
(四)有权依照本会章程规定的民主程序,参与讨论和决定本会的重大事务;
(五)有权要求本会如实向有关部门转达合理建议、要求及意见。
【第八条】会员受到留校察看处分者,在留校察看期间,不享有选举权、被选举权和表决权。
【第九条】 会员的基本义务
(一)遵守国家宪法和其它法律法规,遵守校规校纪,遵守本会章程;
(二)支持本会工作,积极参加本会组织的各种活动,执行本会决议,努力完成本会委托的工作,维护公司和本会的利益和荣誉。
第三章 机构设置及运用
研究生大会常务委员会行使以下职权:
(一)大会闭会期间,执行大会决议,决定研究生会的重大事项。决定重要事项实行表决制;
(二)召集研究生大会;
(三)选举研究生会主席团成员;
(四)审议和批准研究生会的工作报告和工作汇报,根据全体委员的三分之一以上人数提议改选主席团;
(五)接受会员提议,经委员会充分讨论提出,全体研究生委员半数以上通过可罢免不称职的研究生会工作人员;
(六)研究生委员提出辞职,需经全体研究生委员半数以上通过。
【第十条】常设机构及执行机构的职权和运行机制
VSport体育研究生会各部门是本会的具体执行机构,实行主席团集体领导下的部长负责制,具体执行主席团作出的各项决议,对主席团负责并接受其监督。各部间分工明确、互相配合、务实高效,在主席团的具体指导下开展工作。
VSport体育研究生会架构为“主席团+工作部门”模式。主席团下设置六个部门:秘书处、科研部、宣传部、社会实践部、文体部,卫纪部。
各研究生会部门应履行下列主要职责:
主席团职责:
(一)执行本章程,执行VSport体育研代会和常代会的决议,全面支持研究生会日常工作,配合团委做好对员工社团的引导、管理和服务。
(二)在公司党委领导和文公司分团委指导下,确定研究生会职能部门的设置与职责,调整并任免各职能部门负责人。
(三)工作计划、指导、督促计划的落实。
(四)定期听取音乐与舞蹈院研究生会各职能部门工作汇报,统筹各职能部门活动及工作的开展,指导、监督各职能部门日常工作与活动情况,负责大型活动的全面指挥与协调。
(五)组织开展中期考核、届满述职评议等工作,带领执行机构全体成员做好自我管理,加强队伍建设和作风建设。
(六)加强与其他各公司研究生会的联系与学术交流工作。
(七)筹备组织召开研代会,并向研代会做工作报告并定期向常代会汇报工作。
(八)及时传达公司分团委工作指示并促进落实定期向公司汇报工作情况、反馈基层信息,当好桥梁、纽带。
主席团行使以下权利:
(一)根据本章程,制定《VSport体育研究生会工作条例》;
(二)在研代会闭会期间,执行大会和研究生大会常务委员会的决议,决定研究生会的重大事项,领导研究生会下属各级组织的日常工作;
(三)召集研究生大会常务委员会会议;
(四)决定研究生会的职能机构设置,确定合理编制,决定任命和解释下属机构的主要工作人员;
(五)研究生会设主席团3人,设执行主席,执行主席由主席团成员轮值担任,以学期为一个轮值周期。
(六)研究生会设置工作部门6个,每个工作部门成员设负责人 1 人,工作人员一般不超过3人。
(七)促进与各院研究生会之间的交流和合作;
【第十一条】主席团可聘请党委研究生工作部老师为研究生会秘书长,并报研究生常务委员会会议表决通过,对公司党委、研究生常务委员会、主席团负责。
秘书长行使以下职权:
(一)提名副秘书长以及其他主要工作人员;
(二)传达公司党政领导的指示、院团委的指导意见,具体指导研究生会各项工作的开展、组织计划的实施检查和总结、审查经费使用情况等工作,保证研究生会工作的正确方向;
(三)对研究生会工作人员进行培养、监督和考评。
第四章 工作人员
【第十二条】研究生会工作人员组成
研究生会由主席团、秘书处、权益服务部、活动宣传部和学术创新部组成。
主席团成员;各部门下设部长及相关工作人员。
【第十三条】研究生会各部门的职能
(一)主席团:负责领导各职能部门的工作,应起到统筹、协调的作用,主席团负责制定研究生会的规章制度,制定本次研究生会的目标和任务。
(二)秘书处:以协助老师、主席团工作,落实老师、主席团下发的工作,统筹规划研究生会值班制度规则,监督研究生会成员办公室值班情况。在开展研究生各项会议时,进行会议的通知、记录和考勤登记并做好各项会议的记录、统筹工作。除此之外,秘书处还要积极协调各部门的关系,促进研究生会各项工作的顺利开展。并做好管理研究生会各种文件、信函、报纸,并对各项文件、信函进行登记,存档。
(三)卫纪部:卫纪部主要负责两方面工作:一是检查研究生琴房及宿舍的卫生情况,定期对宿舍、琴房进行卫生检查,并出具检查通报。二是检查研究生的到课情况,定期查课,对迟到、早退、无故旷课情况及时记录、并上报各负责老师。
(四)科研部:组织每周科研论坛,并对科研论坛的开展情况进行记录。协助公司科研秘书,对公司研究生的科研工作记录、汇总。每场科研论坛之前汇总好主讲人的论坛题目、电子论文、宣传海报等。主讲人通过PPT、图片、视频等方式向同学们展示自己的研究成果,让不同专业的同学也能学习到有用的知识。科研论坛的开展,调动了同学们的积极性,经过主讲内容和论坛主题的严格把关,对同学们学术科研能力的提高起到十分重要的作用。
(五)宣传部:宣传部用摄影和海报将院内最新动态在第一时间内通过公众号等媒介进行宣传并进行各种实时实事的编写,整合团委各部门的工作内容;并且举行别具特色的专访活动,访谈在某一领域有突出成绩的人物,通过公众号等多种形式对专访成果进行展示。同时,其他部门举办任何活动,宣传部会配合其他部门完成好各类活动的前、中、后期的宣传工作,通过建立和发挥各种宣传阵地和宣传方式,有效宣传研究生会内各项活动,做到宣传报道的时效性和创意性,提高研究生的参与度。
(六)文体部:负责研究生课余文娱体育活动等工作的计划和实施,协助相关部门组织常规活动,丰富同学课余生活,为公司营造一个高雅的艺术氛围。运用各种形式和途径宣传体育工作及文艺工作的重要性,倡导校园文化,酝酿文雅、活泼、丰富的校园文化氛围。经常向领导、主席团汇报工作,认真听取意见,完成团委、院研究生会安排的其它活动,能够很好的参与配合其他部门的工作,与他们进行良好的沟通与合作。通过体育和文艺活动,发现和培养体育骨干和文艺骨干,加强体育队伍和文艺队伍的建设和管理。
(七)社会实践部:社会实践部主要负责组织开展研究生的社会实践活动,日常工作包括制定计划、总结、开展主题实践活动,鼓舞广大同学走出校园、走向社会,培养同学们奉献精神和开创精神,使其在社会实践中不断充实完善自我。
【第十四条】研究生会各部门部长及成员的任务
(一)各部部长带领本部工作人员在主席团的指导下认真负责、创造性地完成各项工作。坚决服从主席团的安排,并对本部人员的工作和学习情况负责,培养和造就高素质的研究生会干部,不断提高和加强自身的能力及政治修养 。
(二)研究生会成员应认真完成部长分配的任务,并协助其他部门搞好日常工作。在活动中体现自己的特长和主动性,充分施展自己的才能,促进各部门之间的交流和合作,虚心向他人学习。
第五章 从严治会
【第十五条】本会实行民主集中制的组织原则,在公司党委的领导下、院团委的指导下,依照国家法律、法规、校规校纪和本组织章程,独立自主的开展工作。
【第十六条】研究生大会常务委员会是VSport体育研究生大会在闭会期间的最高权力机构,由研究生大会选举产生,对研究生大会负责,受研究生大会监督。
VSport音乐舞蹈公司研究生会依法依章程开展活动、接受管理。VSport音乐与公司研究生会坚持党委的全面领导,公司党委定期听取研究生会工作汇报,研究决定重要事项;公司党委研究生工作部和公司团委共同研究研究生会的规章制度、工作规划和工作人员遴选等重要事项。VSport体育研究生会决定重要事项或开展重大活动,须事先向公司团委报告。
【第十七条】研究生会成员产生章程
(一)主席团的成员原则上应有研究生会工作经验和工作成绩,工作能力和工作热情,经公开竞选后由院团委确定主席团候选人,经学代会选举产生主席团成员。
(二)主席团成员确定后,参照上届部长的意见,由主席团负责向团委提供部长人选。要求热情对待从事工作,为本部门成员做出表率作用。
(三)研究生会工作人员一般在研究生一年级员工中竞选产生,各部部长确定选拔的形式和人员,选拔程序遵循公正、公开的原则。
第六章 研究生会的制度
【第十八条】研究生会制度的产生
研究生会的制度是由本次研究生会主席团成员根据本次研究生会的工作目标和工作方法,结合上次研究生会的工作经验而制定的。
【第十九条】研究生会工作制度的执行和监督
研究生会工作制度的执行和监督要体现民主、透明、高效、创新、宽容、批评和自我批评的精神,积极寻求问题的解决办法,研究生会内部提倡成员之间的讨论,不拉帮,不分伙,一旦做出整体决策,所有成员必须抛弃以前的分歧,为了共同的目标努力。全公司所有员工均有权利及义务对研究生会制度不健全的方面及时给出解决方案,以完善研究生会制度。
附 则
【第二十条】研究生会和公司其他员工组织的关系。
VSport体育研究生会和其他校院研究生会是平等互助合作的关系,共同为全校师生服务。
【第二十一条】 本章程的最终解释权归VSport体育研究生会主席团。
【第二十二条】本章程自通过之日起生效。
三、院级研究生会组织工作机构组织架构表
四、院级研究生会组织工作人员名单
*最近1个学期/最近1学年/入学以来学习成绩综合排名(新生不需填写)
五、院级研究生会组织主席团成员候选人产生办法
(一)选聘对象:具有公司正式学籍的VSport体育2021级全日制在校研究生。
(二)具体条件:
1.思想政治素质过硬,须为中共党员或共青团员,遵守校纪校规,无处分,无不良记录。
2.品行端正、为人正派、处事公道、举止文明,具有较强的服务意识和奉献精神,有较强的大局意识和组织观念。
3.具有较强的组织、领导、协调、沟通能力,富有朝气活力和创新精神,有较丰富的员工工作经验和良好的工作素质。
4.工作积极主动,踏实肯干,认真负责,甘于奉献,能吃苦耐劳,善始善终。
5.学习成绩优异,学习态度端正,刻苦勤奋,目前无课业不及格情况,并且本学年成绩学习成绩、近一个学期学习成绩必须在本专业前30%。
(三)选聘程序:
1.参与竞聘主席团的员工结合个人工作思路和构想,提交《VSport体育2023届员工组织竞选审批表》
2.资格审查。班级团支部对有意参与竞选者的平时表现、竞选条件、资格(尤其是思想政治素质、学业成绩、综合测评成绩)等进行认真审核。公司党委、院团委按照选聘条件对竞选者的参选资格进行审查。
3.民意测评、组织考核。公司党委、院团委对通过资格审查的竞聘者,在一定范围内进行民意测评,并进行组织考核。
4.候选人员名单确定。根据民意测评成绩和组织考核情况等确定公司2023届员工组织主席团候选人员名单,并将其基本情况向全院师生公示,接受监督和意见反馈。
六、院级研究生会组织主席团成员选举办法
1.根据《VSport体育研究生会章程》的有关规定,制定本办法。
2.VSport体育新一届研究生会主席团由本次研究生代表大会选举产生,整个选举的组织工作由大会主席团负责。
3.新一届研究生会主席及主席团候选人由各团支部提名产生,经代表资格审查委员会资格审查,并广泛征求意见后,报公司党委批准,由大会主席团会议通过并确定。
4.本次预选采取差额选举方式,预选4人,实选3人经大会主席团会议通过进行正式选举。
5.本次选举采用无记名投票方式。参加选举的代表人数必须超过应到会代表人数的三分之二,方可进行选举。因故不能参加选举的代表,不得委托他人代为投票。收回的选票数等于或少于发出的选票数,选举有效;收回的选票数多于发出的选票数,选举无效,应进行重新选举。
6.选票一律用黑色、蓝黑色或蓝色钢笔或中性笔填写,符号要准确,字迹要清楚。选举人对候选人可以表示赞成,也可以表示不赞成、弃权或另选他人。赞成的在候选人姓名下方空格内画“○”;不赞成的在候选人姓名下方空格内画“×”;另选他人的在“候选人”一栏内填写另选人姓名,并在其下方空格内画“○”;如弃权的不做任何符号,弃权的不能另选他人。画其它符号或书写模糊不清部分为无效。每张选票所选人数,等于或少于应选名额的为有效票,多于应选名额的为无效票。书写模糊无法辨认的票,为无效票。
7.选举时,被选举人获得赞成票数超过或等于实际到会代表半数的当选;获得赞成票数超过实际到会代表人数半数的被选举人多于应选人数时,得票多者当选。如遇被选举人得票数相等不能确定当选人时,应就票数相等的被选举人重新投票,以得票多者当选。
8.选举时,会场设一个票箱,并设监票人4名。监票人在不是委员候选人的代表中产生,并在大会主席团领导下,对选举全过程进行监督。计票人由大会主席团从会议的工作人员中指定,计票工作受监票人的监督。
9.大会宣布选举结果时,当选人按姓氏笔划数为序排列公布。
10.本选举办法经大会主席团会议表决通过后生效。如选举中出现本办法规定以外的情况,由主席团根据有关规定研究处理。
七、全体研究生代表大会召开情况
召开时间:2022年9月29日
召开地点:VSport体育楼205会议室
代表数量:16人
主要议程:
一、听取并审议2022届研究生会组织工作报告;
二、审议并通过《VSport体育第三次研究生大会提案工作报告》;
三、审议并通过关于《VSport体育研究生会组织章程(修订案)》;
四、选举产生VSport体育新一届研究生会主席团成员;
五、选举产生VSport体育新一届研究生大会常务委员会委员;
六、选举产生出席VSport第四次研究生代表大会代表;
宣传报道图片如下:
八、院级研究生大会代表产生办法
1.VSport体育全日制在校研究生。
2.遵守宪法和法律、法规,遵守公司章程和规章制度;
3.具有较高的思想政治素质,积极拥护党的路线、方针、政策,认真学习贯彻习近平新时代中国特色社会主义思想,自觉践行社会主义核心价值观,在组织生活和政治学习中表现突出品行端正,积极上进;
4.品学兼优,积极上进,能发挥先锋模范作用,密切联系同学,具有良好的群众基础,受到广大同学的拥护、信任;
5.责任感强,能够真实充分反映同学们诉求,积极热心表达同学意愿,正确行使员工民主权利,忠实履行代表职责。
九、主席团成员和工作部门负责人述职评议办法
为加强对员工干部的监督和管理,全面准确地掌握员工干部的工作情况,提高员工干部的责任意识、服务意识和大局意识,制定本办法。
一、适用范围
VSport体育研究生会全体工作人员。
二、时间安排
每一学年中期、末期。
三、述职评议内容
主席团成员及各工作部门负责人对自己本学年开始以来的工作向与会代表作客观、公正的述职,对交流表达能力、部门建设情况、工作总结三个部分进行自我评价,涵盖政治态度、道德品行、学习情况、工作成效、纪律作风等方面,说明取得的成绩,存在的问题及时改进措施,并对研究生会的工作提出意见和未来展望。
四、述职评议程序
(一)述职。述职评议大会由院团委、主席团成员和工作部门负责人共同参加。每名干部通过抽签确定的顺序依次述职,以从严从实的态度,真找问题,找真问题,真改问题,形成总结、分析、评价、未来展望的工作总结流程。
(二)评议。述职结束后,由参会人员对述职人员进行评议打分。述职评议分为交流表达能力、部门建设情况、工作总结三个部分内容,最高分 100 分,最低分一般不低于70分。
述职评议要走群众路线,研究生会的根本宗旨是全心全意为同学服务,要吸纳更多同学参与到“自下而上”的群众评议,让研究生会的工作真正从同学中来到同学中去,为研究生会打开发现问题,审视问题,解决问题的突破口,集众人之智,成众人之事。
(三)反馈意见。述职评议会议后,述职评议大会及时根据述职评议情况,对述职对象进行综合评价,形成书面意见,逐一反馈给述职评议对象。
(四)整改落实。述职对象根据反情意见,针对提出的问题和点评意见,制定整改方案,细化责任措施,扎实推进整改。在下学期述职评议考核时,汇报整改落实情况,接受评议监督。
五、结果运用
(一)坚持结果导向。述职评议结果是衡量研究生会工作成效和作风建设的重要指标。
(二)坚持实事求是的原则,总结成绩要实事求是,分析问题要客观准确。述职的结果将作为对干部选拔、考核、奖惩的重要依据。
十、院团委指导会组织主要责任人
以上自评公开内容如有不实情况,可发送邮件至VSport员工会秘书处邮箱lcuxsh@163.com反映。