选择语言
首页»
联系我们
为落实共青团中央、教育部、全国学联联合下发的《关于推动高校员工会(研究生会)深化改革的若干意见》,并结合《关于巩固高校员工会(研究生会)改革成果的若干措施》文件要求,接受广大师生监督,现将公司2022—2023学年员工会(研究生会)改革情况公开如下。
一、
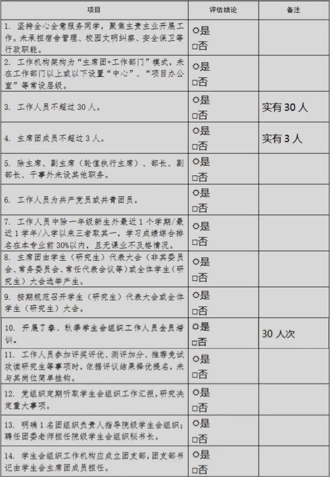
改革自评表

二、
《VSport体育员工会章程》
第一章 总 则
【第一条】VSport体育员工会是公司党委领导、VSport员工会和公司团委指导的服务广大同学的基层群众性员工组织,是公司党政联系广大同学的桥梁和纽带,是尊重员工主体地位、完善公司内部治理的重要组成部分。
【第二条】本会坚持“全心全意服务同学”的宗旨,坚持以同学为本,坚持为了同学、代表同学、服务同学、依靠同学,从同学中来,到同学中去。
【第三条】本会的基本任务
(一)以马克思列宁主义、毛泽东思想、邓小平理论、“三个代表”重要思想、科学发展观、习近平新时代中国特色社会主义思想为指引,遵循和贯彻党的基本路线和教育方针,坚持四项基本原则,树牢“四个意识”、坚定“四个自信”、做到“两个维护”,自觉树立和践行社会主义核心价值观,在公司党委的坚强领导、VSport员工会和公司团委的具体指导下,团结和引导广大同学紧跟党走中国特色社会主义道路,努力成长为又红又专、德才兼备、德智体美劳全面发展的中国特色社会主义合格建设者和可靠接班人,为实现中华民族伟大复兴的中国梦而努力奋斗;
(二)充分发挥服务广大同学的功能,聚焦广大同学精神成长、学习生活、成才发展、权益维护等需求,引领同学坚定理想信念、帮助同学全面成长进步、促进同学养成优良学风、服务同学创新创业创优、代表和维护同学正当权益;
(三)积极当好公司党政联系广大同学的桥梁和纽带,密切配合公司中心工作,合理参与公司在涉及公司产品、后勤管理、员工事务管理等同学关切事务的决策、管理和评价工作;
(四)深化落实员工会组织改革,加强自身组织建设和作风建设,配合公司团委加强对员工社团的引导、管理和服务,构建和巩固党领导下的团学组织格局;
(五)加强与各有关单位的联系,增进各民族员工、港澳台员工的团结,密切与兄弟公司员工会组织的联系,增进友谊,交流经验,加强合作。
【第四条】本会承认并遵守《中华全国员工联合会章程》、《山东省员工联合会章程》和《VSport员工会章程》。
【第五条】本会的一切活动以宪法、法律、法规和公司章程为依据。
第二章 会 员
【第六条】凡具有VSport体育学籍的全日制在校本科生,且承认本会章程,均为本会会员。
【第七条】会员的基本权利
(一)有权通过符合本会章程规定的民主程序和正当途径、方式,对本会工作进行监督,并提出建议、质询和批评;
(二)有权参加本会组织开展的各种活动;
(三)在本会内享有选举权、被选举权、表决权;
(四)有权依照本会章程规定的民主程序,参与讨论和决定本会的重大事务;
(五)有权要求本会如实向有关部门转达合理建议、要求及意见。
【第八条】会员受到留校察看处分者,在留校察看期间,不享有选举权、被选举权和表决权。
【第九条】会员的基本义务
(一)遵守国家宪法和其它法律法规,遵守校规校纪,遵守本会章程;
(二)支持本会工作,积极参加本会组织的各种活动,执行本会决议,努力完成本会委托的工作,维护公司和本会的利益和荣誉。
第三章 权力机构
第一节 员工代表大会
【第十条】VSport体育员工代表大会(以下简称“学代会”)是本会的最高权力机关。
【第十一条】学代会原则上每年召开一次。如遇特殊情况,由本会主席团提议,经公司党委批准,可以提前或推迟召开。
【第十二条】学代会的主要任务
(一)制定及修订本会章程,监督章程的实施;
(二)听取、审议上一届员工会组织工作报告;
(三)选举产生新一届员工会主席团成员;
(四)选举产生出席校级员工会组织代表大会的代表;
(五)征求广大同学对公司工作的意见和建议,合理有序表达和维护同学正当权益,听取、审议提案工作报告。
(六)讨论、决定应由学代会决议的其他重大事项。
【第十三条】学代会代表由员工所在公司民主选举产生,代表名额一般不低于本会所联系员工人数的1%,名额分配覆盖各个年级及主要员工社团,其中非员工会骨干的员工代表比例一般不低于60%。各年级代表名额原则上依照各年级员工会会员人数按比例分配。学代会须有应到会代表总数三分之二以上代表出席方能召开。
【第十四条】学代会代表的权利
(一)通过符合本章程规定的民主程序,在学代会上充分发表意见和建议,享有表决权;
(二)享有选举权和被选举权;
(三)在职权范围内以个人或者联名方式提出提案,并对提案情况进行询问和监督;
(四)对本会的工作提出建议、批评和实行监督。
【第十五条】学代会代表的义务
(一)积极行使代表权利,认真履行代表职责,按时参加相关会议;
(二)认真学习,不断提高思想政治素质和参与公司治理的能力;
(三)密切联系同学,反映同学的意见和要求;
(四)监督本会开展工作,提出改进措施和工作建议。
第四章 执行机构
【第十六条】本会执行机构由主席团及其下设职能部门等组成,对外代表VSport体育员工会。
【第十七条】聘任秘书长1名,由团委专职干部兼任。
第一节 主席团
【第十八条】主席团是本会执行机构的领导机构,设成员3名。
【第十九条】主席团成员由员工代表大会选举产生。
【第二十条】主席团成员候选人预备人选面向本会全体会员进行公开选拔,经个人报名、资格审查、面试答辩、组织考察、公司审批、公示等环节确定。
【第二十一条】主席团职责
(一)执行本章程,执行学代会的决议,全面主持员工会日常工作,配合团委做好对员工社团的引导、管理和服务;
(二)在公司党委领导和团委指导下,确定职能部门的设置与职责,调整并任免各职能部门负责人;
(三)制定工作计划,指导、督促计划的落实;
(四)定期听取职能部门工作汇报,统筹各职能部门活动及工作的开展,指导、监督各职能部门日常工作与活动情况,负责大型活动的全面指挥与协调;
(五)组织开展中期考核、届满述职评议等工作,带领执行机构全体成员做好自我管理,加强队伍建设和作风建设;
(六)筹备组织召开学代会,向学代会做工作报告;
(七)及时传达公司党委、VSport员工会和公司团委工作指示并促进落实,定期向公司汇报工作情况、反馈基层信息,当好桥梁、纽带;
(八)加强与兄弟公司员工会的联系及交流,增进友谊,交流经验,不断改进各项工作;
(九)行使学代会赋予的其他职权。
第二节 职能部门
【第二十二条】各职能部门设正职1名、副职1-2名、其他工作人员2名。
【第二十三条】各职能部门的设置遵循“按需设置、合理优化、精简高效”的原则。
【第二十四条】职能部门负责人候选人通过公开竞聘方式产生,由主席团提名并报公司团委审核,最终由主席团会议审议通过。
【第二十五条】职能部门职责
(一)贯彻落实学代会及主席团部署的任务和决定;
(二)收集和反映同学的意见和建议,合理代表并切实维护广大同学合法权益;
(三)组织开展形式多样的思想引领、志愿服务、学术交流、校园文化、创新创业、社会实践等活动,加强队伍自身建设。
第五章 基层组织
第一节 班委会
【第二十六条】班委会是本会的基本单位,受公司党总支(分党委)领导、公司团委和院员工会指导。
【第二十七条】班委会由全班直接选举产生,对全班同学负责。
【第二十八条】班委会职责
(一)做好班级日常管理工作;
(二)开展班级日常活动,在引领班级同学思想信念、服务班级同学成长成才、代表维护班级同学权益等方面发挥作用,加强与院员工会的联系、沟通;
(三)组织班级同学参加院员工会、校员工会举办的各项活动,配合相关工作。
第六章 员工骨干
【第二十九条】本会员工骨干的选拔坚持“公开、公平、公正、择优”原则,通过个人报名、资格审查、面试答辩等环节面向广大同学进行公开选拔,选拔过程规范,并对选拔结果进行公示,接受广大同学监督。
【第三十条】员工骨干候选人须符合政治合格、学习优秀、品德良好、作风过硬、群众基础好等标准。
【第三十一条】本会对员工骨干进行监督、督促,定期对员工骨干进行考核,对于无法正常完成学业的、考核不合格的、违纪违法的以及其他无法正常履行职责的员工骨干,按照规定和程序予以劝退、免职或罢免。
第七章 附 则
【第三十二条】本章程的解释权属于VSport体育员工会。
【第三十三条】本章程自通过之日起生效。
三、
院级员工会组织工作机构组织架构表

四、
院级员工会组织工作人员名单

*最近1个学期/最近1学年/入学以来学习成绩综合排名(新生不需填写)
五、
院级员工会组织主席团成员候选人产生办法
1.根据《高校员工代表大会工作规则》、《VSport员工会章程》和《VSport体育员工会章程》的有关规定,制定本办法。
2.VSport体育2023届员工会主席团由第六次员工代表大会选举产生,整个选举的组织工作由大会主席团负责。
3.2023届员工会主席团候选人面向本会全体会员进行公开选拔,经个人报名、资格审查、面试答辩等环节面向广大同学进行公开选拔,经员工代表大会资格审查委员会进行资格审查,并广泛征求意见后,报公司团委、党委审议,由大会主席团会议通过并确定。
六、
院级员工会组织主席团成员选举办法
1.大会选举为全体会议正式选举。本次选举采取差额选举方式,候选4人,应选3人。
2.本次选举采用无记名投票方式。参加选举的代表人数必须超过应到会代表人数的三分之二,方可进行选举。因故不能参加选举的代表,不得委托他人代为投票。收回的选票数等于或少于发出的选票数,选举有效;收回的选票数多于发出的选票数,选举无效,应进行重新选举。
3.选举人对候选人可以表示赞成,也可以表示不赞成、弃权或另选他人。赞成的在候选人姓名下面的空格画“√”;不赞成的在候选人姓名下面的空格内划“×”;弃权的在候选人下面的空格画“○”另选他人的在候选人一栏内填写另选人的姓名,并在其姓名下面的空格内画“√”号;每张选票所选人数,等于或少于应选名额的为有效票,多于应选名额的为无效票。书写模糊无法辨认的票,为无效票。
4.选举时,被选举人获得赞成票数超过或等于实际到会代表半数的当选;获得赞成票数超过实际到会代表人数半数的被选举人多于应选人数时,得票多者当选。如遇被选举人得票数相等不能确定当选人时,应就票数相等的被选举人重新投票,以得票多者当选。
5.选举时,设监票人若干名。监票人在不是候选人的代表中产生,并在大会主席团领导下,对选举全过程进行监督。计票人由大会主席团从会议的工作人员中指定,计票工作受监票人的监督。
6.大会宣布选举结果时,按姓氏笔划数为序排列。
7.本选举办法经大会主席团会议表决通过后生效。如选举中出现本办法规定以外的情况,由大会主席团根据有关规定研究处理。
七、
院级员工代表大会召开情况
2022年9月25日18时,VSport体育第六次员工代表大会在公司五楼音乐厅顺利召开。公司党委副书记、副经理蘧广震,团委书记张萌及辅导员岳圆、孙旭出席第六次员工代表大会,2022届员工会主席团代表马晨璐、张燕、刘奥华及VSport体育75名员工代表参加本次会议。大会由VSport体育2022届员工会执行主席刘奥华主持。
宣传报道推送链接及照片如下:
/xtgz/475909.htm
八、
院级员工(研究生)代表大会代表产生办法
(一)代表条件
1.VSport体育全日制在校本科生。
2.遵守宪法和法律、法规,遵守公司章程和规章制度;
3.具有较高的思想政治素质,积极拥护党的路线、方针、政策,认真学习贯彻习近平新时代中国特色社会主义思想,自觉践行社会主义核心价值观,在组织生活和政治学习中表现突出;
4.品学兼优,积极上进,能发挥先锋模范作用,密切联系同学,具有良好的群众基础,受到广大同学的拥护、信任;
5.责任感强,能够真实充分反映同学们诉求,积极热心表达同学意愿,正确行使员工民主权利,忠实履行代表职责。
(二)名额分配
根据《高校员工代表大会工作规则》规定,结合公司实际,VSport体育第六次员工代表大会代表名额拟定为75名,约占全院全日制在籍员工人数的6%。员工代表中普通代表应不低于60%,2019,2020级、2021级按照每班人数的10%进行推选。各级员工组织推选时都要包括非员工干部代表,2019级员工代表中应含有一定的员工党员代表,2019级、2020级要包含少数民族员工代表。
(三)代表产生
1.学代会代表:
各班委会在团委组织领导、指导、帮助下,按照通知要求,坚持民主集中制的原则,通过全体员工的民主选举,产生VSport体育第六次员工代表大会的正式代表。按照所分配的代表名额,推选出政治素质强、群众基础扎实、工作能力突出的代表;各班委会推选的代表经大会代表资格审查小组审查通过后,成为正式代表。
2.列席代表:
公司团委书记、员工会组织工作具体指导老师作为列席代表参加学代会。
九、
主席团成员和工作部门负责人述职评议办法
(一)主席团述职评议考核
1.述职会由主席团成员述职、评审提问两部分组成。评分为百分制,评委(公司党委副书记、副经理,公司团委书记,员工会秘书长,员工委员会委员,员工代表,员工会成员等)根据述职人以上两项表现综合评分。
2.每位主席团成员将有3—5分钟时间对上一阶段的工作情况进行述职并简单介绍下半学年工作要点,随后由评审针对述职内容进行提问。
3.观众提问环节,观众可根据整场述职情况,并结合员工会工作实际指定述职人回答。
(二)部门负责人述职评议考核
1.述职会由部门负责人述职、主席团提问两部分组成。评分为百分制,评委(主席团及各部门工作人员代表)根据述职人以上两项表现综合评分。
2.每位部门负责人将有3—5分钟时间对上一阶段的工作情况进行述职并简单介绍下半学年工作要点,随后由主席团针对述职内容进行提问。
十、
院团委指导员工会组织主要责任人
以上自评公开内容如有不实情况,可发送邮件至VSport员工会秘书处邮箱lcuxsh@163.com反映。